Les Organes de Swiss Equestrian
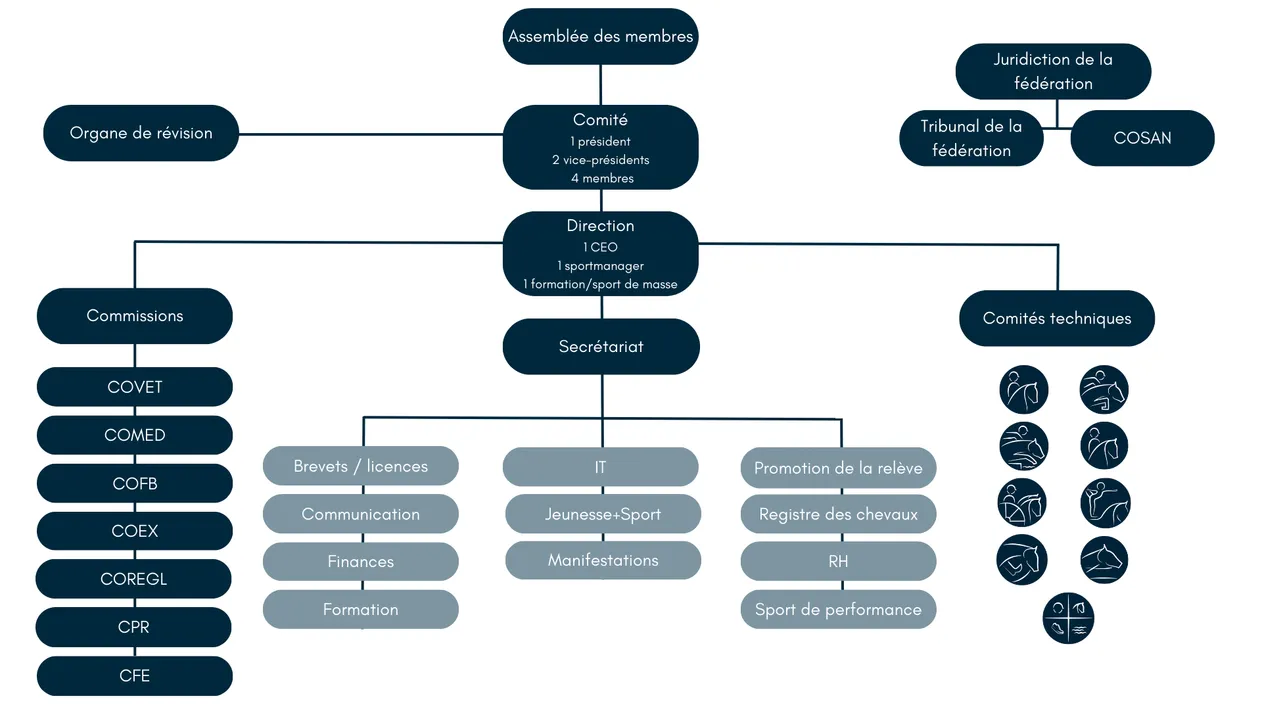
Les organes de Swiss Equestrian sont le comité directeur, six commissions, les comités techniques et les associations membres. Le secrétariat soutient l'organisation au niveau administratif.
Organigramm
Les organes de Swiss Equestrian sont le comité directeur, six commissions, les comités techniques et les associations membres. Le secrétariat soutient l'organisation au niveau administratif.